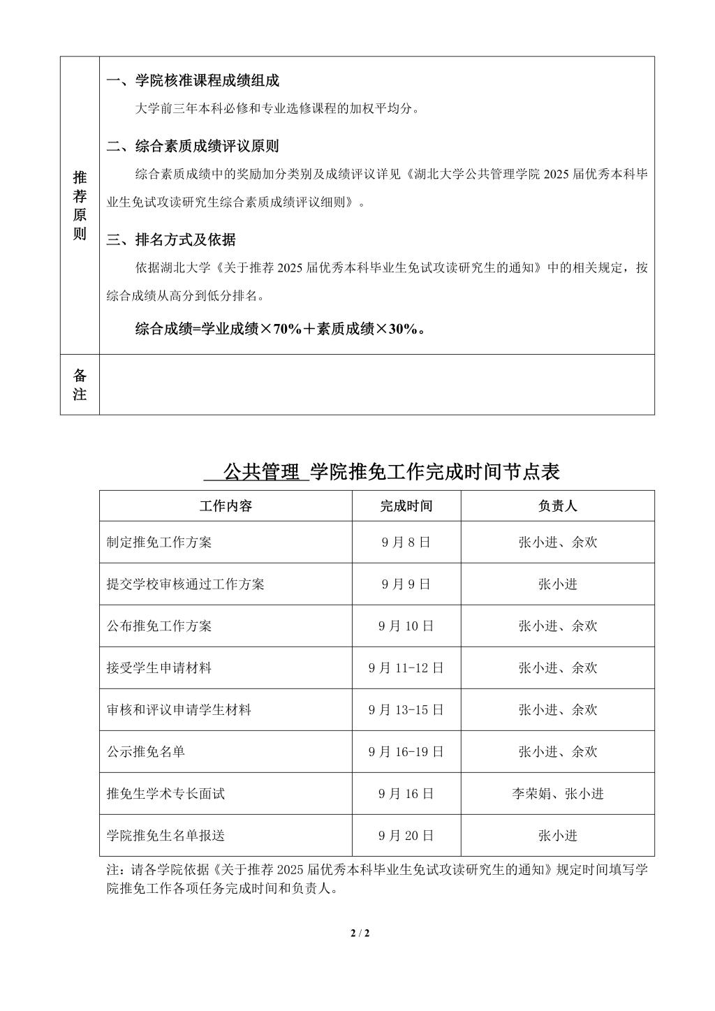
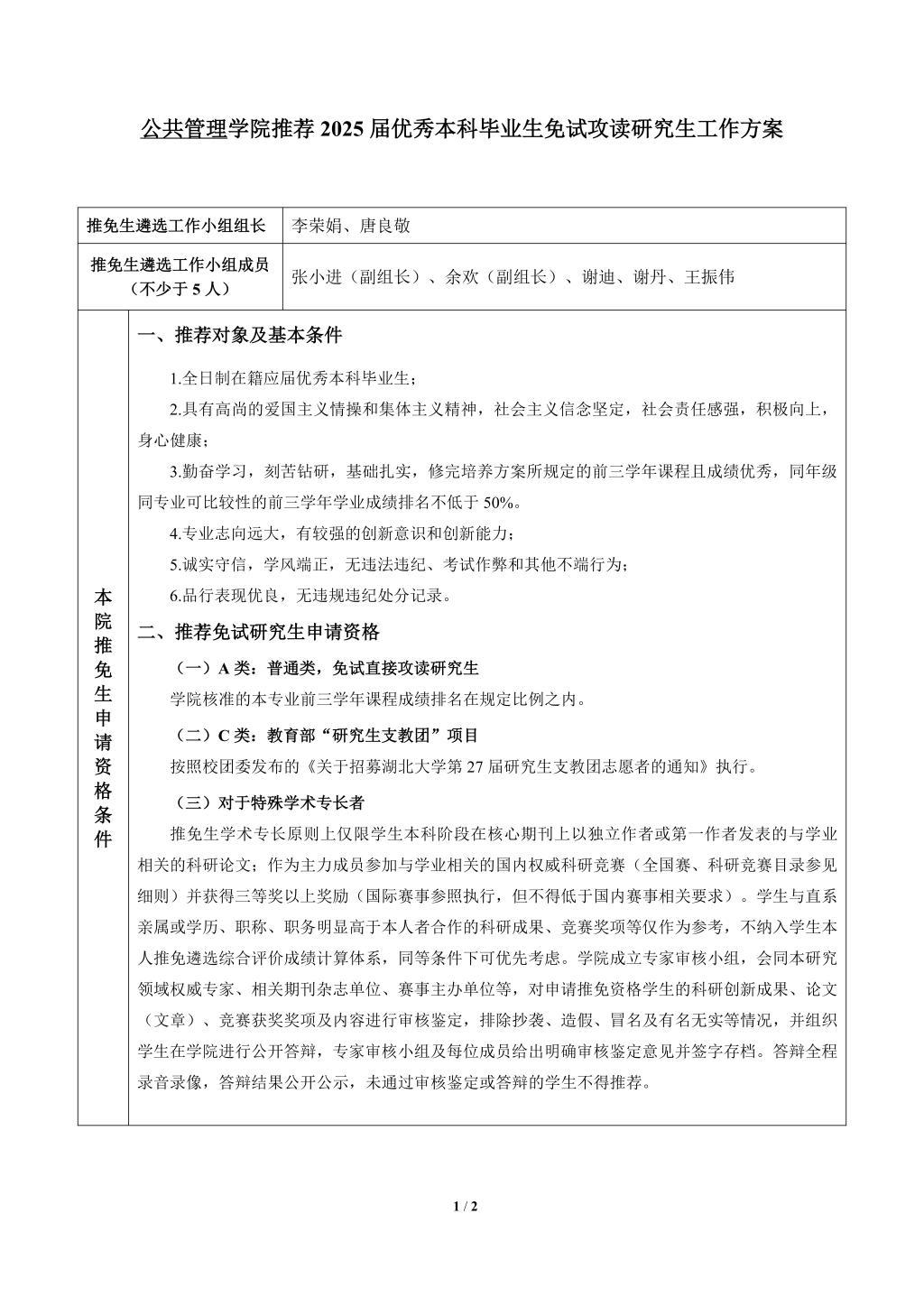
bevictor伟德国际关于推荐2025届优秀本科毕业生免试攻读研究生的通知 作者:教学办发布时间:2024年09月10日 附件【附件1 伟德国际唯一官网优秀应届本科毕业生推荐免试攻读研究生报名申请表.doc】已下载次 附件【附件2 伟德国际唯一官网员工申请推荐免试攻读研究生承诺书.doc】已下载次 附件【bevictor伟德国际推荐2025届优秀本科毕业生免试攻读研究生工作方案及工作完成时间节点表(定稿).pdf】已下载次 附件【bevictor伟德国际推荐2025届优秀本科毕业生免试攻读研究生综合素质成绩评议细则(定稿).pdf】已下载次